4.5. Understanding Transactions

4.5.1. Overview

Transactions ensure data integrity and atomicity for LwM2M operations (Create, Write, Delete) in Anjay Lite. They guarantee that operations either complete fully or roll back entirely, preventing inconsistent device states like mismatched credentials, incomplete configurations.

Note

Examples reference the Security Object (Object ID: 0) from src/anj/dm/dm_security_object.c, the Binary App Data Container (Object ID: 19) from examples/tutorial/AT-MultiInstanceResource, and the Temperature Object from examples/tutorial/AT-MultiInstanceObjectDynamic. Some implementation details are simplified for clarity.

4.5.2. Example Use Cases

These examples illustrate why transactional operations matter: groups of related changes must be applied atomically to keep device state consistent.

Multiple resources updated atomically

APN Connection Profile Object (ID: 11): User Name and Secret must be updated together. If the User Name contains invalid characters, the Secret must not be updated either.

Multiple object instances updated atomically

Security Object (ID: 0): can have multiple instances, but only one can have Bootstrap Server Resource set to true. When trying to create a new instance with Bootstrap Server set to true while another instance already has it set, the operation must fail and no instance should be created.

Multiple objects updated atomically

Server Object (ID: 1) and APN Connection Profile Object (ID: 11): When updating APN Link Resource in the Server Object to point to a new APN profile, the corresponding APN Connection Profile must also be created or updated. If either update fails, both changes must be rolled back to maintain consistency.

4.5.3. Transaction Handlers

To handle transactions you must implement two handlers called at the beginning and end of the transaction. Optionally, you can also implement a validation handler:

// Required handlers
static int transaction_begin(anj_t *anj, const anj_dm_obj_t *obj);
static void transaction_end(anj_t *anj, const anj_dm_obj_t *obj,
                            anj_dm_transaction_result_t result);

// Optional validation handler
static int transaction_validate(anj_t *anj, const anj_dm_obj_t *obj);
transaction_begin()

Called when the LwM2M server sends a request involving this Object that may alter its state - specifically for Create, Write, or Delete operations. You are expected to back up the current state of the object so that it can be restored in transaction_end if the operation fails.

transaction_validate()

This function is called after all writes/creates/deletes. You must validate the complete final state of the object. It is called only once per object, even if there are multiple object instances or resource instances being modified.

Note

Implementing the transaction_validate handler is optional. Anjay Lite will still call transaction_end even if transaction_validate is not implemented, allowing you to restore the object state in case of an error in previous steps.

Warning

Validation callbacks on multiple objects during a Write-Composite operation are independent and can be called in any order or not at all depending on results of previous operations. See the flow chart below for details.

transaction_end()

Called after handling all Create, Write, or Delete requests and validation. If result is ANJ_DM_TRANSACTION_FAILURE, you must restore the object to its previous state. This should not fail except in critical situations (e.g., hardware failure).

Important

Sometimes, the state that needs to be saved and restored is external to the object itself. For example, you might be storing some data like security credentials in external memory or in persistent storage.

In such cases, you have two options when modifying the object:

  1. Store the new value in a temporary location during res_write() and commit it to persistent storage/external memory in transaction_end() when the transaction succeeds.

  2. Backup the old value in transaction_begin() and restore it in transaction_end() if the transaction fails.

Ensure you handle such external state appropriately within your transaction handlers.

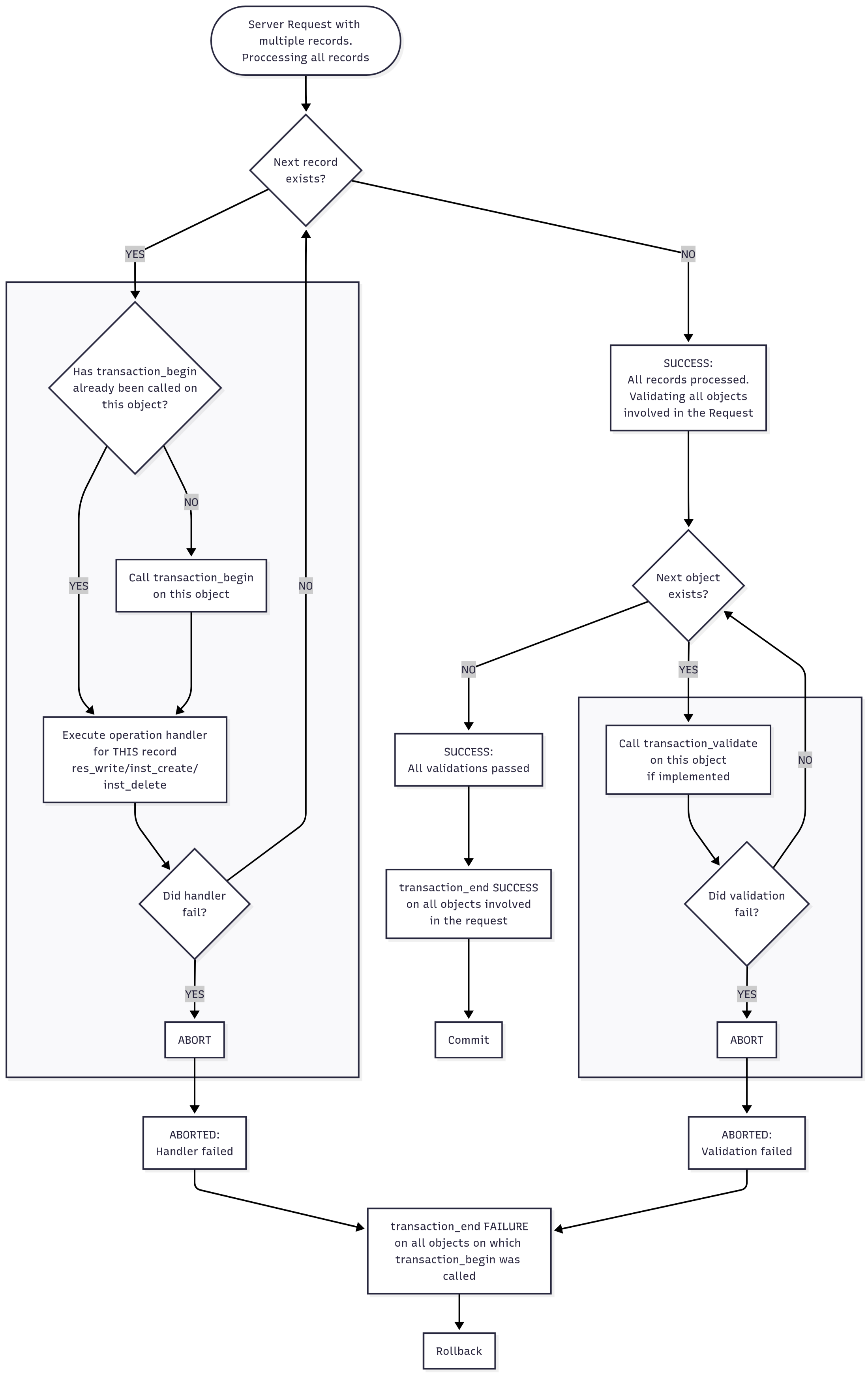
4.5.3.1. Atomicity Across Multiple Objects

Write-Composite and Bootstrap Pack Request(not supported yet) operations can modify multiple objects atomically. Anjay Lite guarantees:

  • transaction_begin() called on an affected object before operations on this object happen

  • transaction_validate() called on all affected objects if:

    • handler is implemented

    • all previous operations finished successfully

    • all prior transaction_validate() calls finished successfully

  • transaction_end(result) called on all affected objects after all operations and validations are complete

This ensures system-wide consistency. Each object should validate independently without assuming other objects’ states.

4.5.3.2. Flow Diagram

../_images/anjay_transactions_diagram.png

4.5.4. Implementation Examples

4.5.4.1. Security Object (Dynamic Instances)

The Security Object supports dynamic instance creation/deletion, so we need to cache not only the instance data but also the structure defining the instances. In this example in transaction_validate(), we ensure that we validate all security instances by checking uri scheme, security mode and ensuring that SSID is set for each non-bootstrap instance.

typedef struct {
    anj_dm_obj_t obj;
    anj_dm_obj_inst_t inst[MAX_INSTANCES];
    anj_dm_security_instance_t security_instances[MAX_INSTANCES];
    // Caches for rollback
    anj_dm_obj_inst_t cache_inst[MAX_INSTANCES];
    anj_dm_security_instance_t cache_security_instances[MAX_INSTANCES];
} anj_dm_security_obj_t;

static int transaction_begin(anj_t *anj, const anj_dm_obj_t *obj) {
    (void) anj;
    anj_dm_security_obj_t *ctx = ANJ_CONTAINER_OF(obj, anj_dm_security_obj_t, obj);
    // Cache both structure and data
    memcpy(ctx->cache_inst, ctx->inst, sizeof(ctx->inst));
    memcpy(ctx->cache_security_instances, ctx->security_instances,
           sizeof(ctx->security_instances));
    return 0;
}

static int validate_instance(anj_dm_security_instance_t *inst) {
    if (!inst) {
        return -1;
    }
    if (!valid_uri_scheme(inst->server_uri)) {
        return -1;
    }
    if (!valid_security_mode((int64_t) inst->security_mode)) {
        return -1;
    }
    if (inst->ssid == ANJ_ID_INVALID
            || (inst->ssid == _ANJ_SSID_BOOTSTRAP && !inst->bootstrap_server)) {
        return -1;
    }
    return 0;
}

static int transaction_validate(anj_t *anj, const anj_dm_obj_t *obj) {
    (void) anj;
    anj_dm_security_obj_t *ctx = ANJ_CONTAINER_OF(obj, anj_dm_security_obj_t, obj);
    for (uint16_t idx = 0; idx < ANJ_DM_SECURITY_OBJ_INSTANCES; idx++) {
        anj_dm_security_instance_t *sec_inst = &ctx->security_instances[idx];
        if (sec_inst->iid != ANJ_ID_INVALID) {
            if (validate_instance(sec_inst)) {
                return ANJ_DM_ERR_BAD_REQUEST;
            }
        }
    }
    return 0;
}

static void transaction_end(anj_t *anj, const anj_dm_obj_t *obj,
                            anj_dm_transaction_result_t result) {
    (void) anj;
    if (result == ANJ_DM_TRANSACTION_FAILURE) {
        anj_dm_security_obj_t *ctx = ANJ_CONTAINER_OF(obj, anj_dm_security_obj_t, obj);
        memcpy(ctx->inst, ctx->cache_inst, sizeof(ctx->inst));
        memcpy(ctx->security_instances, ctx->cache_security_instances,
               sizeof(ctx->security_instances));
    }
}

4.5.4.2. Temperature Object (Static Instances)

For objects with fixed instances (no Create/Delete support) we only need to cache the instance data. The anj_dm_obj_inst_t array defines the instances (IIDs, resource definitions). Without Create/Delete support, this never changes during a transaction, so caching is not necessary.

typedef struct {
    char application_type[MAX_SIZE];
    char application_type_cached[MAX_SIZE];
} temp_obj_inst_t;

typedef struct {
    anj_dm_obj_t obj;
    anj_dm_obj_inst_t insts[2];
    temp_obj_inst_t temp_insts[2];
} temp_obj_ctx_t;

static int transaction_begin(anj_t *anj, const anj_dm_obj_t *obj) {
    (void) anj;
    (void) obj;
    temp_obj_ctx_t *ctx = get_ctx();
    for (int i = 0; i < 2; i++) {
        memcpy(ctx->temp_insts[i].application_type_cached,
               ctx->temp_insts[i].application_type, MAX_SIZE);
    }
    return 0;
}

static int transaction_validate(anj_t *anj, const anj_dm_obj_t *obj) {
    (void) anj;
    (void) obj;
    // Perform validation of the object state if needed
    return 0;
}

static void transaction_end(anj_t *anj, const anj_dm_obj_t *obj,
                            anj_dm_transaction_result_t result) {
    (void) anj;
    (void) obj;
    if (result == ANJ_DM_TRANSACTION_FAILURE) {
        temp_obj_ctx_t *ctx = get_ctx();
        for (int i = 0; i < 2; i++) {
            memcpy(ctx->temp_insts[i].application_type,
                   ctx->temp_insts[i].application_type_cached,
                   MAX_SIZE);
        }
    }
}

4.5.4.3. Binary App Data Container (Multiple Resource Instances)

For resources with multiple instances (ANJ_DM_RES_RWM), we need to cache the data of every instrance. In this example the RIID array remains static (no Create/Delete support) so we do not need to cache it.

typedef struct {
    uint8_t data[MAX_SIZE];
    size_t data_size;
} data_inst_t;

static const anj_riid_t res_insts[] = { 0, 1, 2 };  // Resource instance IDs
static data_inst_t bin_data_insts[3];
static data_inst_t bin_data_insts_cached[3];

static const anj_dm_res_t RES_DATA = {
    .rid = 0,
    .type = ANJ_DATA_TYPE_BYTES,
    .kind = ANJ_DM_RES_RWM,
    .insts = res_insts,         // Array of RIIDs
    .max_inst_count = 3,
};

static int transaction_begin(anj_t *anj, const anj_dm_obj_t *obj) {
    (void) anj;
    (void) obj;
    memcpy(bin_data_insts_cached, bin_data_insts, sizeof(bin_data_insts));
    return 0;
}

static int transaction_validate(anj_t *anj, const anj_dm_obj_t *obj) {
    (void) anj;
    (void) obj;
    // Example validation: ensure all data instances are within size limits
    for (int i = 0; i < 3; i++) {
        if (bin_data_insts[i].data_size > MAX_SIZE) {
            return ANJ_DM_ERR_BAD_REQUEST;
        }
    }
    return 0;
}

static void transaction_end(anj_t *anj, const anj_dm_obj_t *obj,
                            anj_dm_transaction_result_t result) {
    (void) anj;
    (void) obj;
    if (result == ANJ_DM_TRANSACTION_FAILURE) {
        memcpy(bin_data_insts, bin_data_insts_cached, sizeof(bin_data_insts));
    }
}

Note

Implementation note: In the examples above, we cache the state of the entire object in transaction_begin. Alternatively, you can cache only specific resources during write operations, but this requires tracking which resources were modified and selectively restoring them on failure. This will only work in case of objects without Create/Delete support.